欢迎来到韬克商用车网

当前位置: 首页 > 政策发布 >
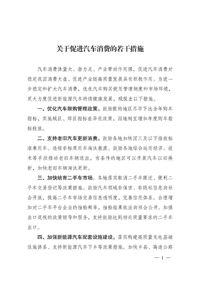
国家发展改革委等部门印发 《关于促进汽车消费的若干措施》的通知

来源:国家发展改革委官网    作者: 阅读:9348 日期:2023-07-21

国家发展改革委等部门印发

《关于促进汽车消费的若干措施》的通知

发改就业〔2023〕1017号

各省、自治区、直辖市及计划单列市、新疆生产建设兵团有关部门和单位:

为进一步稳定和扩大汽车消费,促进消费持续恢复,国家发展改革委会同有关部门和单位研究制定《关于促进汽车消费的若干措施》。现印发给你们,请结合实际,认真抓好贯彻落实。


国家发展改革委

工业和信息化部

公  安  部

财  政  部

住房城乡建设部

交 通 运 输 部

商  务  部

中国人民银行

海 关 总 署

税 务 总 局

市场监管总局

国  管 局

国 家 能 源 局

2023年7月20日