欢迎来到韬克商用车网

当前位置: 首页 > 产业热点 > 聚焦 >
北京重卡官方三大重磅承诺放心购

来源:北京重卡    作者: 阅读:6442 日期:2023-11-14

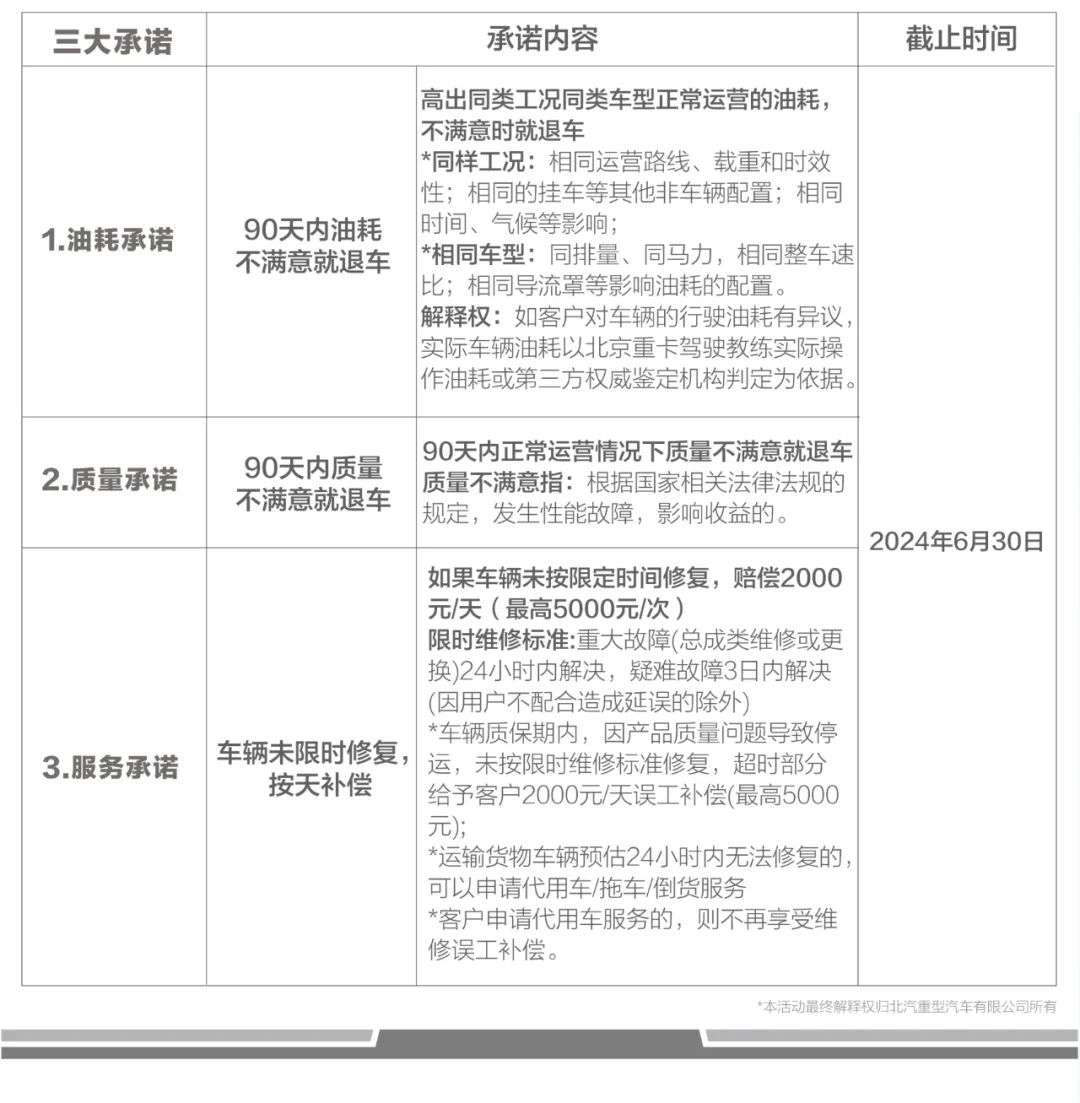
为庆祝北京重卡荣膺“2024中国年度卡车”(CTOY2024)国际大奖,北京重卡官方推出三大重磅承诺,助力用户放心购:

01

油耗承诺:不满意就退车!

购车之日起90天内,正常运营情况下,油耗高出同类工况同类车型,不满意就退车!

02

质量承诺:不满意就退车!

购车之日起90天内,正常运营情况下,根据国家相关法律法规的规定,发生性能故障,影响收益的,不满意就退车!

图片

03

服务承诺:未限时修复按天补偿!

如果车辆未按时限修复,给予客户2000元/天误工补偿(最高5000元/次)。

图片

以上三大承诺2024年6月30日截止,具体如下:

图片